The top adaptogen of Ayurveda, known for lowering stress and cortisol.* Also helps improve sleep, relaxation, cognitive function, fitness, immune system, thyroid and sex hormones and more for truly holistic effects.* Our Ashwagandha tincture is made from fresh, biodynamically farmed roots, spagyrically prepared ensuring unmatched quality. Meet our farmer below!
Ashwagandha – For Over 4,000 Years Considered India’s Most Potent Herb and All-Around Tonic
The Only Fresh Root, Biodynamically Farmed, Spagyrically Prepared Ashwagandha Tincture Grown in Oregon, USA…No One Else Offers This Level of Quality!
Find out about ashwagandha, what it can do for you, and our commitment to quality in bringing you the best possible ashwagandha spagyric tincture available in this video.
The Ayurvedic scholar from 100BC, Charaka said of rasayanas, of which ashwagandha is the main one, “One obtains longevity, regains youth, gets a sharp memory and intellect and freedom from diseases, gets a lustrous complexion, and strength of a horse.”1* This root enhances Ojas, which is the equivalent in Chinese Medicine as Jing and has been in use for over 4000 years.* The name ashwagandha means “horse smell” as the fresh root has a strong horse-like odour. It is also believed to give you the strength and stamina of a stallion.* Another name it is known by is Indian Ginseng.

Here’s a quick summary of the benefits of taking ashwagandha tincture across many different functions, then we’ll dive deeper into how ashwagandha works, including the science backing it up.
Lowers stress and cortisol.*
Activity on GABA receptors supports healthy emotional wellbeing.*
Modulates the inflammation response.*
Modulates the immune system.*
Increases testosterone in both infertile as well as healthy men.*
Supports women’s hormone health.*
Supports healthy thyroid hormone function, possibly in both cases of hyper- and hypothyroid.*
Increases strength, endurance (including VO2 Max) and muscle mass.*
Helps protect the nervous system from neurodegeneration.*
May act as a nootropic, assisting memory, learning, reaction times and other forms of cognition.*
Protects DNA.*

Ashwagandha’s Main Benefit is to Help Lower Stress and Cortisol*
Jeff, our farmer, likes to describe ashwagandha as “the Great Unclencher.” In our modern-day society, an epidemic of chronic stress surrounds us. And that is why ashwagandha is becoming even more important.*
In quite a few studies ashwagandha has been shown to lower self-perceived levels of stress, as well as cortisol levels (the stress hormone) in the body.* One placebo-controlled study with 64 subjects, including both men and women, found that after 60 days stress and cortisol were significantly reduced.2* You can see an adapted chart from this study showing the effects on cortisol as compared to placebo.

Double-Blind, Placebo-Controlled Human Study Showing Reduction in Cortisol from Ashwagandha Root*
Another study found similar reductions in stress-related parameters. This one included a decrease in c-reactive protein (CRP) which is a marker for chronic inflammation in the body.3*
How it works is still not fully understood. Research is looking at multiple different constituents, such as sitoindosides VII and VIII, as well as withaferin-A, for these anti-stress activities.4 The reduction of stress seems to happen from multiple pathways. This includes less cortisol signaling.*
And ashwagandha also appears to suppress some of the neuronal excitations in response to stress.* That is something we hear from customers taking ashwagandha regularly. Things or situations that use to stress them out…just don’t seem to anymore.*
Not Just Stress…But How These are Linked to Effects on Healthy Cortisol and Emotional Wellbeing*
Many people have found that ashwagandha helps in cases of anxious or depressed thinking.* These effects are likely best when they’re related to over-stress.
Several different human studies have found these anxiolytic properties to work consistently.2,5,6*
Depression isn’t as well study, though some rat research shows promise.7*
Part of these actions may be ashwagandha’s effects on GABA receptors, which brings us to our next section…
Ashwagandha Supports Sound Sleep
The Latin name, somnifera, comes from somnus, which means “to sleep.” This is not a plant that will knock you out like some others but taking it during the day, many people notice an easier time falling asleep, with overall improved sleep quality.*
Despite it being in the name of the plant, and one of its major uses, this area has barely been researched. One human study found that in addition to reductions in total and LDL cholesterol, increases in strength and decreases in fat, that six of the eighteen subjects reported better sleep.8*
Some research in rats looked at the mechanism by which ashwagandha brings its sleep-inducing effects.* This appears to be through the signaling of the GABA-A receptor.9 GABA being a neurotransmitter that helps not only with sleep but with feeling calm, this is likely part of its stress effects too.

Because it is things like stress that lead many into insomnia, this is likely the main method in which an ashwagandha tincture helps to bring deep, restorative sleep.*
One other note on this subject. Recent Japanese research isolated triethylene glycol from the leaves of Ashwagandha herb and found this to induce sleep in rats.10 Our tincture is predominately made with the root, as is typical, but includes 5% leaf for greater sleep and nootropic effects.*
Pay Attention Guys! Ashwagandha Supports Testosterone and Sperm Health*
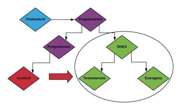
Now we move onto how an ashwagandha tincture helps with hormone health. Let me start by saying that if cortisol is too high, this will inhibit all of the “good” hormones (progesterone, testosterone, DHEA, etc.) as it steals away the starting material for them. Thus, lower cortisol and all the sex hormones can improve. This may be the primary way it works here…but there does seem to be additional effects.*

Excess Cortisol doesn’t leave enough material for the rest of the Sex Hormones. (This chart is over-simplified as there are more components and steps then just these.)
In several human studies looking at infertile men, consistent results have seen the increases of testosterone and sperm quality.11-13* The first of these saw increases in testosterone and luteinizing hormone, while follicle-stimulating hormone and prolactin went down.*
What about guys that aren’t infertile? One study did find a 15% increase in testosterone in young, healthy guys.14* And this increase was not seen in the placebo group. We’ll get back to this study later…
Pay Attention Women! Ashwagandha Improves Sex Lives and Helps Regulate the Thyroid*
Ashwagandha also supports women’s hormone health, though this is not as well studied.* While ashwagandha has a reputation as a male herb, very often women get even more benefit! In those same male studies, Luteinizing Hormone (LH) and Follicle-Stimulating Hormone (FSH) were affected. Women make use of these hormones even more so than men.
One study looking at female sexual function, found ashwagandha supplementation increased scores on Female Sexual Function Index (FSFI) over eight weeks.* This included significant improvements in desire, arousal, lubrication, orgasm, satisfaction, and comfort.15*

Significant improvements in sexual health were seen.*
Another area that ashwagandha has a reputation for helping in is modulating the thyroid hormones, and thus being used in both cases of hyper- and hypothyroidism.* As women have more thyroid issues than men, this can be another place where it shines.
Until recently, only rat studies have investigated ashwagandha’s effects of thyroid hormone levels thus far. One study showed an increase in T4, without T3.16* The other showed an increased in both T4 and T3.17*
But earlier this year a placebo-controlled human trial with fifty subjects found that ashwagandha supplementation normalized TSH, T3, and T4 in people with sub-clinical hypothyroidism.18*
It is likely that ashwagandha will best support the thyroid when such issues as stress are compounding them.*
Increases in Endurance, Strength, and Muscle Mass*
Being that Ashwagandha helps with the general strengthening of the body (making you as strong as a stallion!) it’s no surprise that great effects have been studied in use of this root with various forms of exercise.*
In the aforementioned study, where normal, young men had their testosterone increase 15% with the use of testosterone, there were also increases in strength in the bench press and leg extension, as well as increased muscle size in the chest and arms.* Body fat decreased too.14* All these happened in the Ashwagandha group more so than the placebo group. Select charts from this study shown below.

One study showing increases in testosterone, bench press strength, arm muscle size and more from ashwagandha supplementation as compared to placebo.*
That’s not the only one. Looking at endurance a human trial found increases to VO(2) Max, velocity, and power.19* Another study looking at cyclists (elite athletes) found improved cardiorespiratory endurance, specifically VO(2) Max and time to exhaustion.20*
Increasing VO(2) Max is a big deal! For those not familiar with the term, it is a measurement of the maximum amount of oxygen a person can use during intense exercise. I’m not aware of any other herb that has two human trials showing improvement there.
Ashwagandha is Neuroprotective…and May Act as a Nootropic
Ashwagandha is being investigated for a wide range of effects in various issues of the central nervous system, including neurodegeneration.* One study looking at human neuronal cells found “protective effects of ashwagandha against β-amyloid-induced toxicity.”21* As you may know, beta-amyloid is a plaque that forms in the brain tissue found in Alzheimer’s patients.

In vitro testing showed Ashwagandha reversed beta-amyloid in human neuronal cells, showing it’s neuroprotective effects.*
Part of this protection looks to be that the sitoindosides and withaferin A were found to increase antioxidant levels with superoxide dismutase (SOD), catalase (CAT), and glutathione peroxidase (GPX) in certain areas of the brain, as was found in rats.22*
And ashwagandha interacts in numerous ways with our nervous system, including activity on several neurotransmitter receptors. This includes withanolides showing inhibition against butyrylcholinesterase and acetylcholinesterase.23* Butyrylcholinesterase activity may help with drug addiction. Acetylcholinesterase catalyzes the breakdown of acetylcholine, a neurotransmitter, which is used for memory, learning, and cognition.
Then there is activity on the NMDA receptor, which is very important for controlling synaptic plasticity and memory function.24* Neurology is a complicated matter so all the details are not known, even with as much research as has gone behind ashwagandha.
Even if you’re not degenerating, there is some research showing that ashwagandha may act as a nootropic, meaning it can help improve things from baseline.* Ashwagandha has been shown to induce neurogenesis, the growth of neurons.25*
Furthermore, withanone and leaf extract increased BDNF, that is a brain-derived neurotrophic factor, which also supports the growth of nerves.26*
In another study, in some tests, ashwagandha supplementation improved the reaction time in some tests, though not all of the tests, as compared to placebo in humans.27*
Immunomodulating and Anti-Aging Activity of Ashwagandha*

Different studies show that sometimes ashwagandha suppresses the immune system, while other times it increases activity.* This shows that it is immunomodulating, with dual direction activity.*
This small study with five participants showed immune system activation, including increased T cells and natural killer (NK) cells.28*
Ashwagandha also helps to modulate the inflammation response, by inhibiting NF-κB and AP-1 transcription factors.29* These are important for protecting your DNA.
Speaking of DNA, ashwagandha increased telomerase activity in cell lines.30* For those that aren’t familiar telomeres are the end-caps of DNA and are one of the leading theories on what causes aging and death. Going beyond the cell line, ashwagandha was shown to extend the life span of C. elegans, a nemotode often used in anti-aging research, by 20%.31* Curiously, this only happened in one of the two worm types they used.
While research is looking into ashwagandha’s effects on cancer, one thing seems clear. Taking ashwagandha while getting chemotherapy helps lessen fatigue and improves quality of life as occurred in 100 breast cancer patients in one study.32*
Ashwagandha is one of the most researched herbs out there. Honestly, we’ve only covered some of its far-ranging benefits. A search on PubMed yields over 1,000 studies for the keyword ashwagandha.



